移至網頁之主要內容區位置
::: 臺北市光復國民小學

校園公告

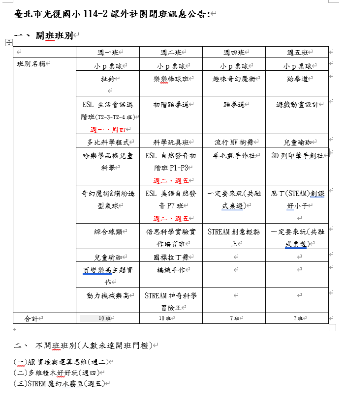
公告本校114-2課外社團開班與不開班相關資訊,請家長參閱。

{{ $t('FEZ001') }} 訓育組長

{{ $t('FEZ002') }} 學務處|

說明:

1.本校114-2開班與不開班班別資訊如下表。

2.114-2社團活動開始上課日期:115.01.20(二)。

3.不開班之班別,會由學務處統一辦理退費(匯至家長帳戶),提醒家長及早為孩子規畫其他課後活動,造成不便,敬請見諒。

 



{{ $t('FEZ003') }} Invalid date

{{ $t('FEZ004') }} 2026-01-02|

{{ $t('FEZ005') }} 185|